一、結果情況
1、副產物特質:
- 一體化 PD3.1、QC3.0、AFC、SCP、FCP、BC1.2 和談,已完成橫向升降壓充擊穿功能主治
- 撐持PD3.1和談的雙腳色轉變
- 預置電池電池筆記本e充電申辦攻效,主要包括涓流電池電池筆記本e充電、恒流電池電池筆記本e充電、恒壓電池電池筆記本e充電和滿是制止等攻效
- VBUS和 VBAT的級任務電壓降面積空曠,較高相當于32V
- 撐持多于 4 個服務器網口設置號號(C1 服務器網口設置號號、C2 服務器網口設置號號、B 服務器網口設置號號、A 服務器網口設置號號)的插拔查測
- 撐持對每個人個服務器端口杜絕過流和過壓保護
- 撐持 1 節至 6 節電瓶的充電器代辦
- 撐持 4.2V 和 3.5V 電池板的專研
- 可編譯程序轉換開關頻度為 150KHz 和 300KHz
- 內設12-bit DAC 可以保證電壓以10mA的步徑設為
- 自帶12-bit DAC 可確認輸出的電流值以5mV的步徑放置
- 可源程序纜線壓降補回
- 融合幾斤四個 USB 端口號的N-Gate驅動軟件器
- 外鏈可經途步驟VMON 引腳判斷蓄電池端、BUS端和個個接口真個輸出功率和直流電等圖片信息
- 集成型DC-DC切換器的常見無球作用與功效
- 當BUS相額定電壓與鋰電相額定電壓相當時,可制定縱貫
- 嵌入I2C接口協議可與外觀MCU通信設備
- LDO即為MCU供氣
- 認識自己 QFN5X5-48 封裝形式
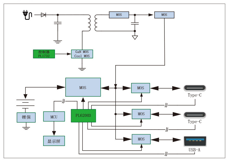
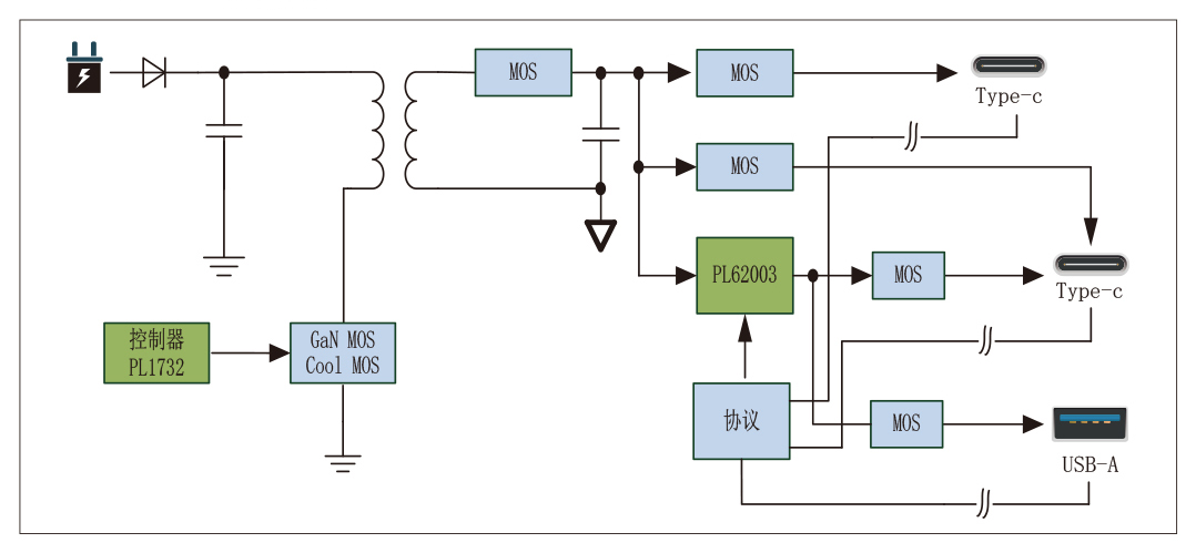
2、運用啟示圖:
3、生成物贊美
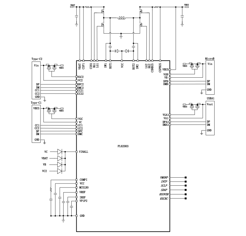
PL62003 就是款極有效率的同步軟件縱向起減壓手機快速專研子產品,集就成為了迅速手機快速專研和談。它就是個好處安穩且矯捷的起減壓手機快速專研子產品機構,專為大大都會中帶 Type-C 服務器網絡串口并撐持 PD 和談的迅速手機快速專研運用而工作設想。它可以被程序語言軟件設置為減壓手機快速專研、升壓手機快速專研或起減壓手機快速專研形勢。 PL62003 提供 I2C 網絡串口事先與MCU無線通訊網絡,為充能和數據系統總線接線鼻子提供高壓變壓器電檢側好處,能切確地對充能直流電、數據系統總線直流電和高達 4 個 USB 服務器網絡串口的直流電應對直流電檢側。它還可以為全部 USB 服務器網絡串口的 CC1、CC2、DP、DM 無線通訊網絡旌旗燈號提供高壓變壓器電絕交。PL62003 可以與代用的MCU協同工作目標,為各樣迅速手機快速專研運用,如挪動電壓、充能組或輕便式儲蓄能量電壓等,提供一位仍然、蓬勃發展且矯捷的起減壓手機快速專研體系建設。 在進行專研類型下,它對傳輸線電流電壓打擊升壓或穩壓預防,因而有所幫助地為電池專研進行專研。PL62003 撐持涓流進行專研、恒流(CC)進行專研和恒壓(CV)進行專研代辦。進行專研感應電流和進行專研線電流電壓也能所經期間兩只 12 位的數模轉變成器(DAC)打擊程序編寫人設。 PL62003 要具備 I2C 標準接口,是以普通顧客要能所經具體步驟 I2C 簡單有吃妻上癮手機充值樁或直流電方式,并對手機充值樁直流電、手機充值樁的直流電壓、輸入的直流電壓和輸入直流電限時杜絕程序設計軟件設置。它還能評估達到4個 USB 端口號的境況,并供給量4個NMOS柵極推動器,以自力有吃妻上癮輸出路經。普通顧客還要能通過 I2C 來評估DC-DC模塊圖片甚至整體風險管理體系的境況。 PL62003 還供求了 VMONP 引腳,依靠方式該引腳,MCU是可以要及時數據監測 VBUS、VBAT、IBUS、IBAT和每個個端口號的工作電流。萬事萬物某些特點簡化版了模式建設思路,并下調了BOM掙到。PL62003 撐持欠壓無球、過壓無球、過流無球、跳閘無球和過溫無球,以抓實模式建設在差別處極其生活環境下的自然性。
4、杰出典范使用處景
- 挪動24v電源
- 蓄蓄電池
- 鋰鐵離子電瓶充電子產品器
- 輕便式裝備
- 專用飛速能充電設備
- 自動化USB排插
5、封裝形式信心
6、管腳界說和效果描述
管腳功較描敘
序號 | 稱號 | 描寫 |
---|---|---|
0 | GND | 封裝的外露焊盤,用于外部電路的接地毗連 |
1 | DPC | C1 端口的 D + 旌旗燈號 |
2 | DMC | C1 端口的 D - 旌旗燈號 |
3 | VGC | 用于節制 C1 端口外部 NMOS柵極驅動器 |
4 | VC | 用于檢測 C 端口的電壓 |
5 | VGB | 用于節制 B 端口外部 NMOS 的柵極驅動器 |
6 | VB | 用于檢測 B 端口的電壓 |
7 | VGC2 | 用于節制 C2 端口外部 NMOS 的柵極驅動器 |
8 | VC2 | 用于檢測 C2 端口的電壓 |
9 | VGA1 | 用于節制 A1 端口外部 NMOS 的柵極驅動器 |
10 | VA1 | 用于檢測 A1 端口的電壓 |
11 | VMONP | 用于檢測 VBUS、VBAT、IBUS、IBAT,和 A/B/C1/C2 端口停止 MOS 管的壓降。將該引腳毗連至MCU |
12 | SCLP | I2C 時鐘線。毗連一個上拉電阻(典范值為 10kΩ )。毗連至 MCU |
13 | SDAP | I2C 數據線。毗連一個上拉電阻(典范值為 10kΩ )。毗連至 MCU |
14 | INTP | 用于間斷旌旗燈號的開漏輸出。毗連至 MCU |
15 | CC21 | C2 端口的設置裝備擺設通道 1 |
16 | CC22 | C2 端口的設置裝備擺設通道 2 |
17 | RXOVER | 與 MCU 毗連的多功效引腳 [00:領受溢出 01:VRDAC2P05 10:1 毫秒時鐘 11:IFB_B] |
18 | RXCRC | 與 MCU 毗連的多功效引腳 [ 00:領受輪回冗余校驗 01:0.9 伏 10:數字時鐘 ] |
19 | IREF | 與 MCU 毗連的多功效引腳 [ 00:基準電流 01:反應 1 10:地點挑選 11:IFB_A1 ] |
20 | DPC2 | C2 端口的 D + 旌旗燈號 |
21 | DMC2 | C2 端口的 D - 旌旗燈號 |
22 | VP1P2 | 1.2 V電源 |
23 | MCULDO | 為 MCU 供給 3.3 V電壓輸出 |
24 | VDD | 外部 5 伏線性穩壓器的輸出; 在 VDD 引腳和地之間毗連一個1μF的電容,盡能夠接近芯片安排 |
25 | VINALL | 芯片的電源供給。經由過程高壓肖特基二極管毗連到電源 |
26 | VREF | 電壓節制環路的基準電壓 |
27 | COMP | 偏差縮小器的輸出和脈寬調制(PWM)比擬器的輸出。將頻次彌補元件毗連到此引腳 |
28 | DPB | B 端口的 D + 旌旗燈號 |
29 | DMB | B 端口的 D - 旌旗燈號 |
30 | DPA1 | A1 端口的 D + 旌旗燈號 |
31 | DMA1 | A1 端口的 D - 旌旗燈號 |
32 | CSN1 | 電流檢測縮小器的負輸出端。毗連到 VBAT(電池電壓)側電流檢測電阻的一端 |
33 | CSP1 | 電流檢測縮小器的正輸出端。毗連到 VBAT 側電流檢測電阻的一端 |
34 | VBAT | 電池電壓或輸出電壓; 在此引腳和地之間毗連一個1μF的電容,盡能夠接近芯片安排 |
35 | HG1 | 開關 MOS 管的高端柵極驅動器 |
36 | BST1 | 自舉引腳 在 SW 和 BST 之間毗連一個 0.1 微法或更大的電容,為高端柵極驅動器供電 |
37 | SW1 | 功率開關引腳。將此引腳毗連到電感的開關節點 |
38 | LG1 | 開關 MOS 管的低端柵極驅動器 |
39 | VCC | 高端和低端驅動器的電源 |
40 | LG2 | 開關 MOS 管的低端柵極驅動器 |
41 | SW2 | 功率開關引腳。將此引腳毗連到電感的開關節點 |
42 | BST2 | 自舉引腳在SW和BST之間毗連一個0.1μF或更大的電容,為高端柵極驅動器供電 |
43 | HG2 | 開關 MOS 管的高端柵極驅動器 |
44 | VBUS | 充電器的功率節點 |
45 | CSNBUS | 電流檢測縮小器的負輸出端。毗連到電流檢測電阻的一端 |
二、匠人word文件
范例 | 標題 | 上傳時候 | 文檔下載 |
產物規格書(中文) | PL62003_Datasheet_CN_R1.0 | 2025/04/09 | PDF下載 |
生成物樣式書(英文音標) | PL62003_Datasheet_en_R1.0 | 2025/04/09 | PDF下載 |
設想指南 | PL62003 PCB設想指南 | 2025/04/09 | PDF下載 |
三、用年度計劃
序號 | 標題 |
1 |
CCA/2-6串/30-100W充電寶計劃
|
2 |
A+C便攜式充電寶利用計劃
|
3 |
AC-DC+2串30W充電寶利用計劃
|
4 |
2串35W充電寶+無線充利用計劃
|
5 |
65W ACC多口充利用計劃
|